8路輸出隔離通道,8路輸入隔離通道,帶Modbus模塊
|
|
|
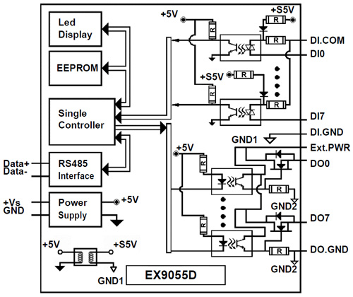
接口:RS- 485,2 線 速度:1200,2400,4800,9600,19.2K,38.4K,57.6K,115.2K 輸出通道:8路隔離輸出通道(源) 類型:開源(N-MOSFET) 輸出負載電壓:+ 10V〜+ 40Vdc 最大。負載電流:650mA 短路保護:有 隔離電壓:3750Vrms 輸入通道:8個隔離輸入通道(漏型/源型) 類型:隔離單端共源或共地 輸入阻抗:10K歐姆 邏輯電平0 :+ 4Vdc最大。 邏輯電平1:+10V〜+ 50Vdc 隔離電壓:3750Vrms LED:16位數字輸入/輸出狀態LED 電源輸入:+ 10V至+ 30VDC 功耗:1.6W 支持Modbus協議 |

