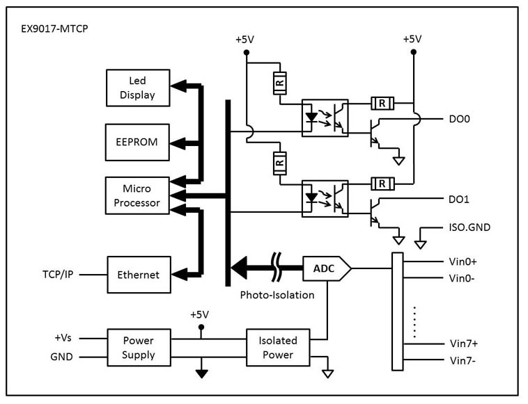
8路隔離模擬量輸入和2路數字量輸出通道,帶有ModbusTCP模塊
主要規格/特殊功能:
支持Ethernet 10/100 Based-T通訊
支持協議Modbus / TCP,TCP / IP,UDP,ICMP,ARP
支持±V,±mV,mA(4〜20)/(0〜20)
的單獨通道類型設置
支持線性地圖
支持模擬輸入報警設置和高/低報警數字輸出
支持隔離輸入通道
支持兩路數字輸出(集電極開路)
16位分辨率
2路數字輸出
0.1%精度
EX9000-MTCP系列實用程序/軟件/命令/ Web服務器支持:
- EX9000-MTCP的實用程序
- TCPDAQ(以太網I / O)ActiveX控件
- TCPDAQ(以太網I / O)DLL API
- TCPDAQ(以太網I / O)數據結構
● ASCII命令
● MODBUS命令
● Web服務器
產品規格:
|
接口: |
||
|
通訊 |
10/100 Based-T以太網 |
|
|
協議 |
Modbus / TCP,TCP / IP,UDP,ICMP和ARP |
|
|
LED指示 |
引導電源和以太網鏈接狀態 |
|
|
隔離電壓 |
3000VDC |
|
|
模擬輸入:支持線性映射/報警設置 |
||
|
輸入通道 |
8差分 |
|
|
輸入阻抗 |
>10MΩ |
|
|
解析度 |
16位 |
|
|
輸入類型: |
mV,V,mA |
|
|
輸入範圍 |
±150mV,±500mV,±1V,±5V,±10V,0-20mA,4-20mA |
|
|
採樣率 |
10個樣本/秒(16位) |
|
|
準確性 |
±0.1%或更好 |
|
|
零點漂移 |
±0.6μV/°C |
|
|
量程漂移 |
±25 ppm /°C |
|
|
CMRR |
最小90dB @ 50 / 60HZ |
|
|
數字輸出:高/低報警 |
||
|
輸出通道 |
2 |
|
|
類型 |
集電極開路(NPN)最大負載電壓可達30V / 500mA |
|
|
電力需求: |
||
|
消費 |
2.0W |
|
|
電源輸入 |
10〜30VDC(未調節) |
|

