blog banner

12 DI和6 DO模塊,帶有ModbusTCP模塊

 

特殊功能:

■ 支持Ethernet 10/100 Based-T通信

■ 支持Modbus / TCP,TCP / IP,UDP,ICMP,ARP協議 

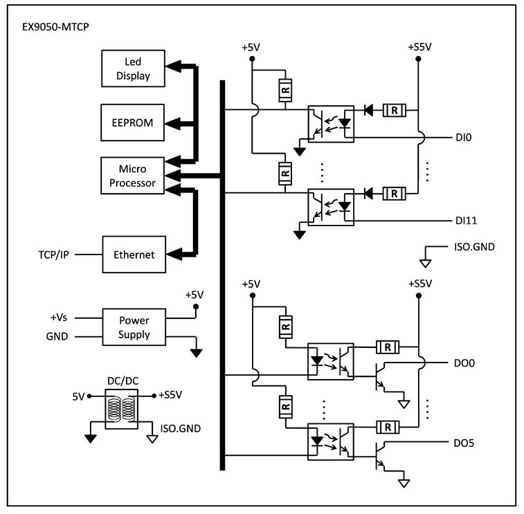
■ 支持12 * DI(直接/計數器/頻率/鎖存)

■ 支持計數器(濾波器/信號寬度-H / L)/頻率(值選擇)/鎖存(H / L)輸入

 ■ 支持幹接點數字輸入類型 

■ 支持6 * DO數字輸出(集電極開路)通道

 ■ 1KHz脈衝(頻率/寬度H / L / /延遲(HL / LH寬度)輸出

■ 支持隔離輸入和輸出通道 

■ EX9000-MTCP系列實用程序/軟件/命令/ Web服務器支持:

EX9000-MTCP的實用程序
TCPDAQ(以太網I / O)ActiveX控件
TCPDAQ(以太網I / O)DLL API 
TCPDAQ(以太網I / O)數據結構
ASCII命令
MODBUS命令
Web服務器
  

規格/ 

   

接口:

通訊

10/100 Based-T以太網

協議

Modbus / TCP,TCP / IP,UDP,ICMP和ARP

LED指示

引導電源和以太網鏈接狀態

隔離電壓

3000VDC

數字輸入:

輸入通道

12

輸入類型

幹觸點
邏輯電平0:接地
邏輯電平1:打開

計數器/頻率/鎖存器

每個通道支持1KHz計數器/頻率和鎖存輸入
計數器:濾波器啟用/禁用
             最小信號寬度低/高可選擇
             4,294,967,285(32位)計數
頻率:1KHz和頻率。值可選
鎖存器:輸入鎖存器低/高可選

數字輸出:

輸出通道

6

類型

集電極開路(NPN)最大負載為30V / 500mA

脈衝輸出

每個通道支持1KHz脈衝輸出
脈衝頻率。可選
信號寬度低/高可選擇
脈衝計數/繼續可選

HL / LH延遲

每個通道支持從高到低或從低到高的延遲寬度輸出

電力需求:

消費

2.0W

電源輸入

10〜30VDC(未調節)

   
 

 

使用手冊

腳位分配

如果您對我們的產品或網站內容有任何問題,歡迎與我們聯絡。